{{brizy_dc_image_alt imageSrc=

Private Krankenversicherung (PKV) mit Zöliakie

Private Krankenversicherung (PKV) mit Zöliakie – Chancen, Risiken und optimale Absicherung

Zöliakie ist eine chronische Autoimmunerkrankung, die eine lebenslange glutenfreie Ernährung erfordert. Für viele Betroffene stellt sich die Frage, ob und zu welchen Bedingungen eine Private Krankenversicherung (PKV) mit Zöliakie möglich ist.

Maximilian Eilert | Prokurist

PKV trotz Zöliakie: Realistische Möglichkeiten und klare Strategien

Zöliakie ist eine chronische Autoimmunerkrankung, die eine lebenslange glutenfreie Ernährung erfordert. Für viele Betroffene stellt sich die Frage, ob und zu welchen Bedingungen eine Private Krankenversicherung (PKV) mit Zöliakie möglich ist. Wir zeigen transparent auf, welche Optionen bestehen, welche Risikoprüfungen erfolgen und wie eine erfolgreiche Antragstellung strategisch vorbereitet wird.

Grundsätzlich gilt: Zöliakie führt nicht automatisch zur Ablehnung in der PKV. Entscheidend sind Diagnosezeitpunkt, Verlauf, Komplikationen und Begleiterkrankungen.

Kundenstimmen

Das sagen unsere Kunden

Was Versicherer bei Zöliakie prüfen

Im Rahmen der Gesundheitsprüfung analysieren private Krankenversicherer folgende Punkte:

  • Zeitpunkt der Erstdiagnose
  • Verlauf seit Diagnosestellung
  • Einhaltung der glutenfreien Diät
  • Vorliegen von Folgeschäden (z. B. Osteoporose, Anämie)
  • Zusätzliche Autoimmunerkrankungen
  • Aktuelle Beschwerden oder symptomfreie Phase
  • Regelmäßige ärztliche Kontrollen

Eine stabil eingestellte Zöliakie ohne Komplikationen wird deutlich positiver bewertet als ein aktiver Verlauf mit Begleiterkrankungen.

PKV-Annahme bei Zöliakie: Mögliche Szenarien

1. Normale Annahme ohne Zuschlag

Selten, aber möglich bei:

  • Sehr früher Diagnose im Kindesalter
  • Langjähriger Beschwerdefreiheit
  • Lückenloser Diäteinhaltung
  • Keine Folgeschäden

2. Annahme mit Risikozuschlag

Der häufigste Fall. Der Zuschlag liegt typischerweise zwischen 10 % und 30 %, abhängig von:

  • Dauer der Erkrankung
  • Laborwerten
  • Dokumentierter Stabilität
  • Arztberichten

3. Leistungsausschluss (selten sinnvoll)

Ein Ausschluss für zöliakiebedingte Leistungen ist grundsätzlich möglich, wird jedoch meist nicht empfohlen, da Folgeerkrankungen ebenfalls betroffen sein können.

4. Ablehnung

Kommt vor bei:

  • Schwere Komplikationen
  • Zusätzlichen Autoimmunerkrankungen
  • Unklarer Diagnose
  • Nicht eingehaltene Therapie

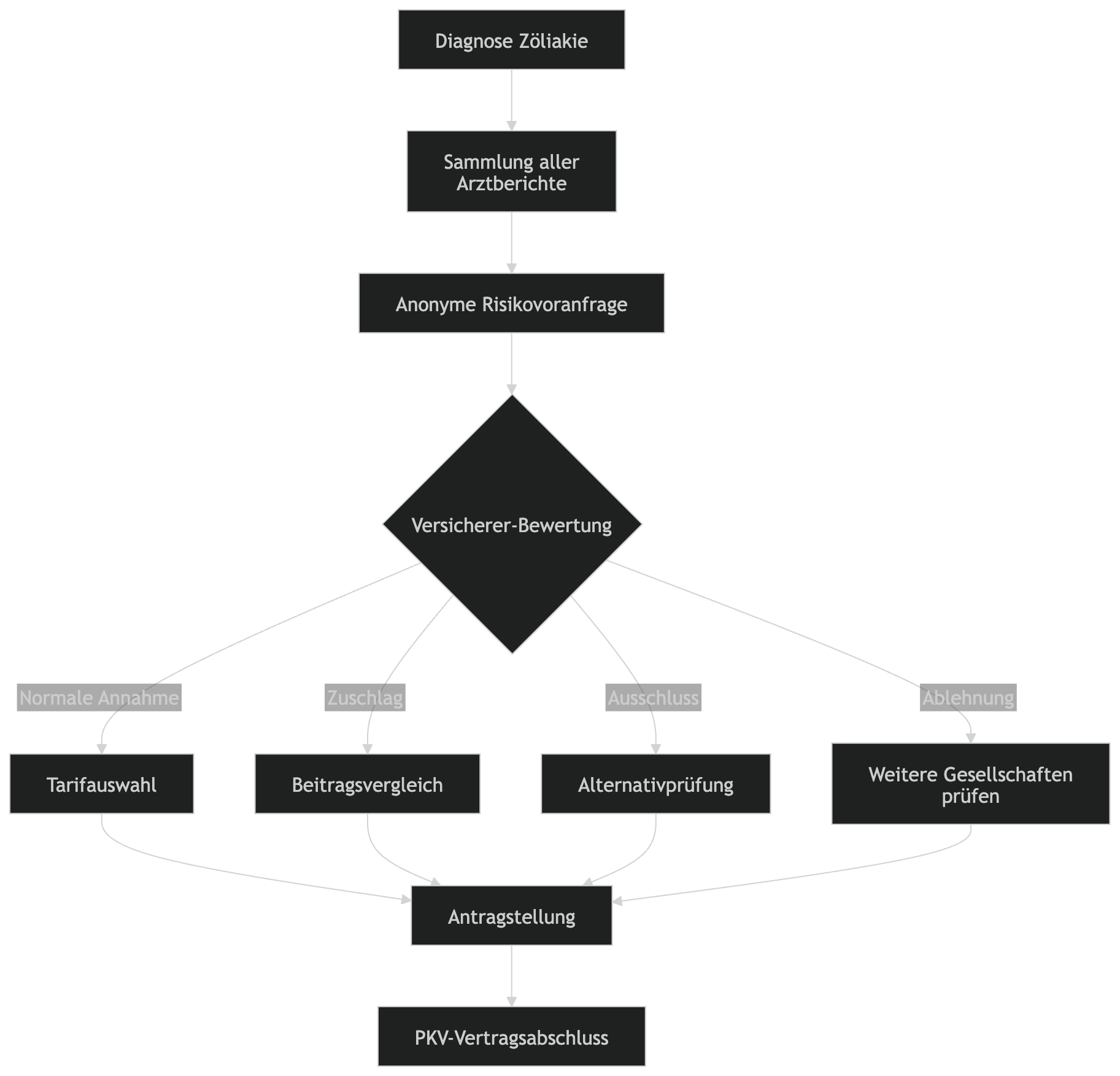
Anonyme Risikovoranfrage: Der entscheidende Erfolgsfaktor

Vor einer offiziellen Antragstellung empfehlen wir eine anonyme Risikovoranfrage. Dabei werden medizinische Daten ohne Namensnennung bei mehreren Versicherern geprüft.

Vorteile:

  • Keine Einträge im Hinweis- und Informationssystem (HIS)
  • Vergleich verschiedener Annahmeentscheidungen
  • Optimierung der Beitragskonditionen
  • Minimierung des Ablehnungsrisikos

Ablauf der PKV-Prüfung bei Zöliakie

{{brizy_dc_image_alt imageSrc=

Welche Unterlagen erforderlich sind

Für eine fundierte Bewertung sollten folgende Dokumente vorliegen:

  • Erstdiagnosebericht (inkl. Biopsie-Ergebnis)
  • Aktuelle Laborwerte (Transglutaminase-Antikörper)
  • Verlaufskontrollen der letzten Jahre
  • Stellungnahme des behandelnden Arztes
  • Dokumentation der Beschwerdefreiheit

Je klarer und stabiler die medizinische Situation dokumentiert ist, desto günstiger fällt die Risikoeinschätzung aus.

Beitragshöhe in der PKV mit Zöliakie

Die Beitragshöhe setzt sich zusammen aus:

  • Eintrittsalter
  • Tarifumfang
  • Selbstbeteiligung
  • Gesundheitszustand
  • Risikozuschlag

Ein Risikozuschlag aufgrund Zöliakie wirkt sich dauerhaft auf den Beitrag aus. Daher ist eine gezielte Auswahl der Versicherungsgesellschaft entscheidend.

Unterschiede zwischen gesetzlicher Krankenversicherung (GKV) und PKV bei Zöliakie

Kriterium
Gesetzliche Krankenversicherung
Private Krankenversicherung

Gesundheitsprüfung

Keine

Umfassend

Beitragsberechnung

Einkommen

Individuelles Risiko

Leistungsumfang

Standardisiert

Tarifabhängig

Zuschläge möglich

Nein

Ja

Ablehnung möglich

Nein

Ja

Während die GKV unabhängig vom Gesundheitszustand aufnimmt, bietet die PKV individuellere und häufig leistungsstärkere Tarife.

Wann der Wechsel in die PKV sinnvoll ist

Ein Wechsel kann besonders sinnvoll sein bei:

  • Selbstständigen mit stabilem Einkommen
  • Beamten (Beihilfeanspruch)
  • Angestellten oberhalb der Jahresarbeitsentgeltgrenze
  • Frühzeitiger Diagnose ohne Komplikationen

Je jünger und stabiler der Gesundheitszustand, desto besser sind die Annahmebedingungen.

Beamte mit Zöliakie: Besondere Vorteile

Beamte profitieren häufig von:

  • Beihilfetarifen mit reduzierter Gesundheitsprüfung
  • Teilweise moderateren Zuschlägen
  • Spezialtarifen für chronische Erkrankungen


Insbesondere bei früher Antragstellung während der Ausbildung oder im Referendariat bestehen sehr gute Annahmechancen.

Typische Fehler bei der Antragstellung

  • Unvollständige Gesundheitsangaben
  • Fehlende Arztunterlagen
  • Direkte Antragstellung ohne Voranfrage
  • Bagatellisierung von Beschwerden
  • Unkoordinierte Mehrfachanträge

Fehlerhafte Angaben können zu Vertragsrücktritt oder Leistungsausschlüssen führen.

Langfristige Perspektive: Stabilität zahlt sich aus

Zöliakie gilt bei konsequenter Diät als gut kontrollierbare Erkrankung. Versicherer bewerten insbesondere:

  • Dauer der Beschwerdefreiheit
  • Normale Laborwerte
  • Keine stationären Aufenthalte
  • Keine Begleiterkrankungen

Mit zunehmender Stabilität verbessern sich die Annahmechancen deutlich.

Fazit: PKV mit Zöliakie ist realistisch – mit der richtigen Strategie

Eine Private Krankenversicherung mit Zöliakie ist in vielen Fällen möglich. Entscheidend sind transparente Gesundheitsangaben, vollständige medizinische Dokumentation und eine strukturierte Voranfrage bei mehreren Gesellschaften.


Mit einer professionellen Vorgehensweise lassen sich Zuschläge minimieren und leistungsstarke Tarife sichern. Wer frühzeitig plant und strategisch vorgeht, kann trotz Zöliakie optimal privat krankenversichert werden.