
Private Krankenversicherung (PKV) mit Hashimoto-Thyreoiditis
Hashimoto-Thyreoiditis ist eine weit verbreitete Autoimmunerkrankung der Schilddrüse, die zu einer Unterfunktion führen kann. Viele Betroffene fragen sich, ob dieser Umstand den Zugang zur privaten Krankenversicherung (PKV) erschwert.
Tatsächlich ist eine PKV trotz dieser Diagnose möglich, meist ohne gravierende Nachteile , wenn Sie Ihre Situation professionell vorbereiten und strategisch angehen. In diesem Leitfaden erläutern wir Ihnen, wie die Versicherbarkeit bewertet wird, welche Risiken es gibt und wie Sie Ihre Chancen auf eine optimale PKV-Absicherung maximieren.
Maximilian Eilert | Prokurist
Hashimoto-Thyreoiditis ist eine chronische Autoimmunerkrankung, bei der das Immunsystem die Schilddrüse angreift. Dadurch kommt es langfristig zu einer Schilddrüsenunterfunktion (Hypothyreose). Diese kann durch tägliche Gabe von Schilddrüsenhormonen wie L-Thyroxin gut behandelt werden, sodass viele Betroffene ein vollkommen normales Leben führen.
Hashimoto ist keine Modeerscheinung, sondern eine anerkannte, aber gut behandelbare Erkrankung, was sich auch in der Bewertung durch private Krankenversicherer widerspiegelt.
Kundenstimmen
Das sagen unsere Kunden
Grundprinzip der Risikoprüfung
Beim Antrag auf eine PKV wird eine umfassende Gesundheitsprüfung durchgeführt. Versicherer möchten das individuelle Risiko einschätzen, um den Beitrag kalkulieren zu können. Dabei können sie:
entscheiden.
Wie Versicherer Hashimoto heute beurteilen
Hashimoto gilt mittlerweile in vielen Fällen nicht mehr als schwerwiegendes Haupthindernis für eine PKV-Aufnahme, sofern die Erkrankung gut eingestellt und stabil ist. Versicherer bewerten insbesondere:
Ein gut eingestellter Fall kann heute sogar ohne Risikozuschlag versichert werden.
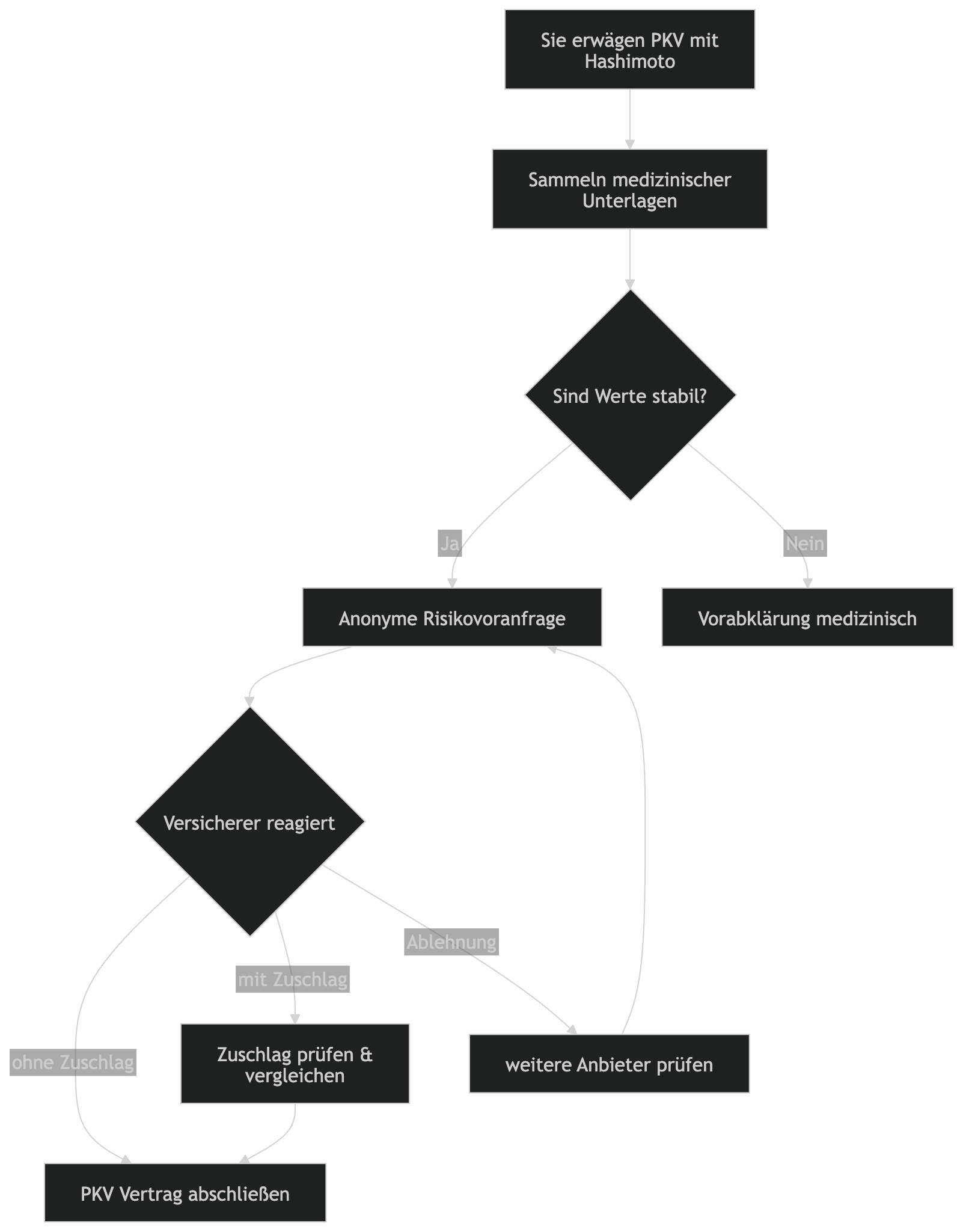
1. Vollständige und aktuelle medizinische Unterlagen
Sammeln Sie:
Diese Unterlagen sind entscheidend, um dem Versicherer klar zu zeigen, dass Ihre Erkrankung gut kontrolliert ist.
2. Anonyme Risikovoranfrage nutzen
Statt direkt einen Antrag zu stellen, empfiehlt sich die anonyme Risikovoranfrage über einen Makler oder Berater:
3. Realistische Erwartungen an Zuschläge und Leistungen
Obwohl viele Versicherer Hashimoto heutzutage als überschaubares Risiko sehen, werden oft moderate Risikozuschläge erhoben (5 – 30 % des Basistarifs). In Einzelfällen können gewisse Leistungsausschlüsse angeboten werden, was fachlich jedoch selten empfehlenswert ist, da wichtige Leistungen betroffen wären.
1. Individuellere Versorgung
PKV-Tarife erstatten oft:
2. Umfangreiche Zusatzleistungen
Viele PKV-Tarife bieten Leistungen, die über den GKV-Standard hinausgehen, z. B.:
Beamte und beihilfeberechtigte Personen
Beamte mit Hashimoto profitieren häufig von der Öffnungsklausel: Innerhalb der ersten sechs Monate nach Verbeamtung müssen Versicherer sie aufnehmen – ggf. mit begrenztem Zuschlag, ohne Leistungsausschluss.
Angestellte über der Versicherungspflichtgrenze
Auch Angestellte über der Jahresverdienstgrenze können PKV-Mitglied werden. Ein Risikozuschlag wird anteilig vom Arbeitgeber mitgetragen, was die zusätzliche Belastung mindert.
Selbstständige und Freiberufler
Hier besteht immer die freie Wahl zwischen GKV und PKV unabhängig vom Einkommen. Eine PKV mit Hashimoto kann attraktiv sein, sollte aber gut kalkuliert werden.
Hashimoto muss kein Hindernis für eine private Krankenversicherung sein. Mit einer guten Vorbereitung, vollständigen Unterlagen und einer klugen Antragsstrategie stehen die Chancen gut, in einen vorteilhaften PKV-Tarif aufgenommen zu werden – häufig sogar ohne oder mit nur moderatem Risikozuschlag.
Häufig gestellte Fragen (FAQ)
F: Verändert Hashimoto automatisch den PKV-Beitrag?
A: Nicht zwangsläufig. Stabil eingestellte Fälle werden oft ohne Zuschlag angenommen; sonst sind moderate Aufschläge üblich.
F: Gibt es PKV-Gesellschaften, die Hashimoto strikt ablehnen?
A: Ja, einige Versicherer sind strenger – durch Vergleich und Voranfrage lassen sich passende Anbieter finden.
F: Muss ich meine Erkrankung immer angeben?
A: Ja. Unvollständige Angaben können zum Verlust des Versicherungsschutzes führen.