
Berufsunfähigkeitsversicherung mit Altersvorsorge kombinieren
Die Kombination aus Berufsunfähigkeitsversicherung (BU) und Altersvorsorge zählt zu den anspruchsvollsten Konzepten moderner Finanzplanung. Wir entwickeln Lösungen, die existenzielle Risiken absichern und gleichzeitig systematisch Vermögen für das Alter aufbauen. Mit einer intelligent strukturierten BU-Altersvorsorge-Kombination schaffen wir finanzielle Stabilität in jeder Lebensphase.
Albert Wellerdt | Partner
Eine isolierte Betrachtung von Risikoabsicherung und Vermögensaufbau greift zu kurz. Wer frühzeitig berufsunfähig wird, verliert nicht nur sein laufendes Einkommen, sondern auch die Fähigkeit, weiter Kapital für das Alter zu bilden. Genau hier setzt die Kombination an:
Wir stellen sicher, dass im Leistungsfall nicht nur eine monatliche BU-Rente gezahlt wird, sondern gleichzeitig die Altersvorsorge weiter aufgebaut wird.
Kundenstimmen
Das sagen unsere Kunden
Die Kombination erfolgt in der Regel über eine fondsgebundene oder klassische Rentenversicherung, in die eine Berufsunfähigkeits-Zusatzversicherung (BUZ) integriert ist.
Grundstruktur
Schematische Darstellung

Dieses Zusammenspiel sorgt dafür, dass selbst im Fall einer dauerhaften Erwerbsunfähigkeit kein Bruch in der Altersvorsorge entsteht.
1. Klassische Rentenversicherung mit BUZ
2. Fondsgebundene Rentenversicherung mit BUZ
3. Basisrente (Rürup) mit Berufsunfähigkeits-Zusatz
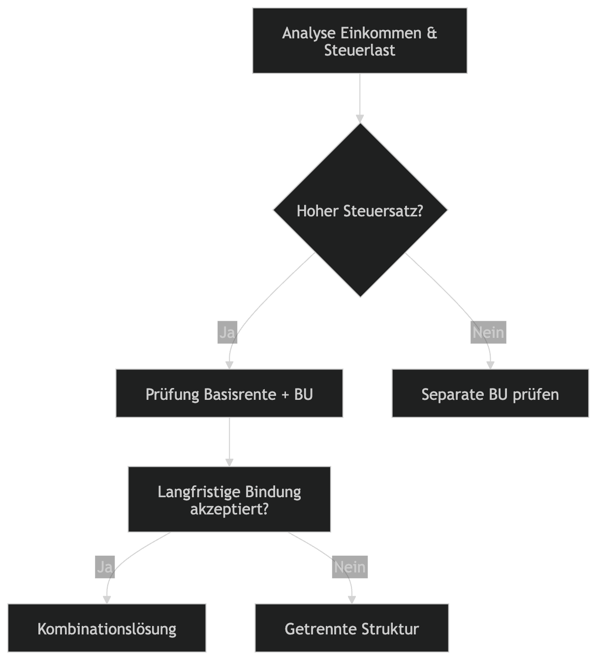
Wir analysieren Einkommensstruktur, Steuerstatus und Berufsbild, um das optimale Modell zu wählen.
Kostenlose Beratung anfordern
In 2 Minuten zur kostenlosen persönlichen Beratung
Bitte füllen Sie das Formular möglichst vollständig aus. Wir kontaktieren Sie in Kürze mit Terminvorschlägen für Ihre persönliche Beratung. Telefonisch erreichen Sie uns unter 0351 45692545.
Eine kombinierte Lösung eröffnet gezielte steuerliche Gestaltungsmöglichkeiten:
Während der Einzahlungsphase
Während der Leistungsphase
Wir strukturieren die Lösung so, dass Nettoeffekte langfristig optimiert werden.
Kriterium | Kombination | Getrennte Verträge |
|---|---|---|
Verwaltung | Ein Vertrag | Zwei Verträge |
Beitragsbefreiung | Automatisch integriert | Separate Regelung notwendig |
Steuerliche Gestaltung | Teilweise optimiert | Getrennte Betrachtung |
Flexibilität | Tarifabhängig | Höher bei separater BU |
Die kombinierte Lösung ist besonders attraktiv, wenn steuerliche Effizienz und nahtlose Fortführung der Altersvorsorge im Fokus stehen.
Eine kombinierte Lösung ist nicht in jedem Fall optimal. Entscheidende Faktoren:
Deshalb prüfen wir vor Umsetzung stets:
Nur wenn die Kombination strategisch sinnvoll ist, empfehlen wir sie.
Akademiker und Angestellte mit hohem Einkommen
Selbstständige und Freiberufler
Berufseinsteiger mit langfristiger Planung
Wir achten auf folgende Qualitätskriterien:
Nur Tarife mit exzellenter Bedingungsqualität gewährleisten langfristige Sicherheit.
Die Kosten hängen ab von:
Beispielhafte Struktur:
Wir erstellen individuelle Modellrechnungen mit realistischen Renditeannahmen und Stressszenarien.

Diese strukturierte Vorgehensweise stellt sicher, dass die Lösung zu Lebensplanung und Risikoprofil passt.
Wir vermeiden diese Fehler durch detaillierte Bedarfsanalyse und transparente Vertragsstruktur.
Die Kombination aus Berufsunfähigkeitsversicherung und Altersvorsorge ist ein leistungsstarkes Instrument für ganzheitliche Absicherung. Sie schützt Einkommen, erhält Vermögensaufbau und kann steuerlich optimiert werden.
Entscheidend ist die präzise Abstimmung auf Berufsstatus, Einkommenssituation und langfristige Ziele. Mit einer strategisch entwickelten BU-Altersvorsorge-Kombination sichern wir finanzielle Stabilität heute und Vermögenssicherheit im Alter – ohne Kompromisse bei Leistungsqualität oder Transparenz.